Sound Module V.3

Prototype V.1 double sided PCB

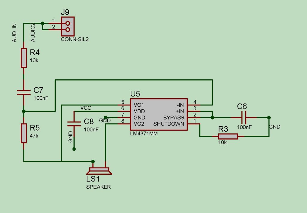
This is my sound module, it supports 3 channels plus 1 noise channel. The main I.C. is the SN76489 which was used by many home computers and game consoles in the 80s. There is also an integrated amplifier to support a speaker on this module and if you want to make use of this you should put a jumper on J4. The Crystal Oscilator should not exceed 4MHz, i am using 2.5MHz derived from the main Oscilator so i haven’t populated this just connected the input signal on J5.

The amplifier has been tested and working. You can also connect to the J10 Strereo Audio Connector (it’s the same audio for both LR channels).

Example of music data:

		nDEL equ 10
		nNON EQU 0	

;Em = E,G,B

	;Note is 2 bytes        
        ;Duration is also 2 bytes a duration of 10 is 10*20ms=200ms


SONG   DW nG4,nDEL,nE4,nDEL,nG4,nDEL,nG4,nDEL,nE4,nDEL,nG4,nDEL
       DW nA4,nDEL,nG4,nDEL,nF4,nDEL,nE4,nDEL,nD4,nDEL,nE4,nDEL,nF4,nDEL
       DW nE4,nDEL,nF4,nDEL,nG4,nDEL,nC4,nDEL,nC4,nDEL,nC4,nDEL,nC4,nDEL,nC4,nDEL, nD4,nDEL,nE4,nDEL,nF4,nDEL,nG4,nDEL
       DW nG4,nDEL,nD4,nDEL,nD4,nDEL,nF4,nDEL,nE4,nDEL,nD4,nDEL,nC4,nDEL
       DW nG4,nDEL,nE4,nDEL,nG4,nDEL,nG4,nDEL,nE4,nDEL,nG4,nDEL
       DW nA4,nDEL,nG4,nDEL,nF4,nDEL,nE4,nDEL,nD4,nDEL,nE4,nDEL,nF4,nDEL
       DW nE4,nDEL,nF4,nDEL,nG4,nDEL,nC4,nDEL,nC4,nDEL,nC4,nDEL,nC4,nDEL,nC4,nDEL, nD4,nDEL,nE4,nDEL,nF4,nDEL,nG4,nDEL
       DW nG4,nDEL,nD4,nDEL,nD4,nDEL,nF4,nDEL,nE4,nDEL,nD4,nDEL,nC4,nDEL
       DW nEND,nNON

Github

Driver Z80 Assembly

Sound Module v.3 Schema
Amplifier
Sound Module V.3

Leave a Reply