
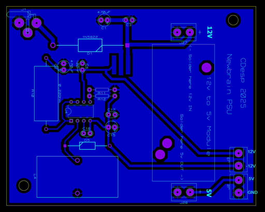
This is a replacement for a grundy newbrain power supply. You connect a 12v (2A or more) and it provides the necessary voltages for the newbrain +5v, 12V, -12V. I tested it and it works.
I am now printing a case for this you can find it here.

You should also make a cable and make the connections according to this schematic:

Use a 2.54mm 2×6 Dupont Connector

Use this for a DIY PCB – Instructions on how to do it here.


Schematic:

And the Bill of materials:
All electrolytics C1,C2,C15 are LOW ESR.
R10 is 0.22 Ohm 5W 5% Cement Resistor Power Resistance (the white one in the picture).
L1 is smd and placed on the bottom side.
L4 is toroid.
Also you will need a LM2596 and set it to ouput around 6v.